K's Outdoor トップページへTop Page | キャンプ場 | キャンプ日誌 | スキー場 | スキー日誌 | BBS | BLOG | かべ紙
自動車関係インデックス→

555を使用したタイマー回路検討 2016/4月〜6月

タイマーIC 555を使ってみる

超有名なタイマーICの555を使って、車のサンキューホーン、サンキューハザードを作ってみたくなった。基本的な動作モードは二つ。単安定マルチバイブレーターと無安定マルチバイブレーター。前者は、いわゆるタイマーで遅延時間を発生するもの。後者はパルス発生器で発振回路でもある。作りたい仕様は、負パルス(アースに落ちる)を数回発生する回路。ハザードなら確実に2回の負パルス発生が必須。ホーンも2回くらいがいい。

無安定マルチバイブレーターをブレッドボードで試作

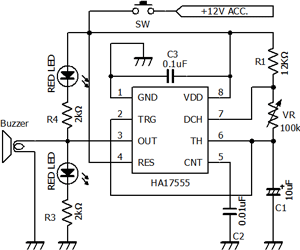
簡単なのは無安定真ルチバイブレーター=発振器。これでサンキューホーンを作っている人は多い。SWをオンにしている間、オン−オフを繰り返す仕様となる。これだとサンキューハザードには適用不可。ホーン用としては簡単でSWオン時以外は電力を使わないという利点がありそう。LED点滅回路の例などがネットに沢山あるので、そこからパクリで。ブレッドボードでまずはLED出力に点滅回路を作成。それから、LEDをもう一個追加して、ソース駆動とシンク駆動の両方でLEDを点滅させ、交互に点滅することを確認。最後に、出力に電子ブザーを設置して、サンキューホーンのイメージを出した。最後の状態の回路図は下記。

これの欠点はオン時間(TH)をオフ時間(TL)より短くは設定できないこと。これだとサンキューホーンとしてなんとなくいまいちなのだ。どっちかっていうと、オン時間短く、少し長めのオフ時間の方がクールだ。TL時にホーンをオンにすれば、できなくはないが、SWオン後先にオフ状態(TL)が来ちゃう設定になってしまうので、SW押してから一瞬ホーンが遅れることになるので、この方法もいまいち。


回路図

ブレッドボードでまずはLED点滅回路作成


ムービー

◆LED点滅

◆LED交互点滅(ソース駆動&シンク起動)

◆電子ブザー追加

【PR】

サンキューホーンとサンキューハザードの回路決定

結局、単安定マルチバイブレータ回路としてIC 555を二個ずつ使った回路がよいかな?という結論。一つ目のタイマーは、パルスの間隔を制御、二個目のタイマーはパルス自体の長さを制御する。これだと自動度が高いし、確実に二発のパルスを出せる。サンキューハザードにも最適ということ(昔の車のようにSWがオンの間点滅するタイプのハザードには適合しません)。
サンキューホーンだと、一個目のタイマーでホーンの間隔(0.何秒)を調整し、二個目のタイマーはホーンの発音時間を制御(こちらは0.0何秒?)。
サンキューハザードは、一個目のタイマーでハザードオンで点滅している時間を調整(ここは2〜3秒)。二個目のタイマーはパルスの長さ調整してるだけなので、ここだけ無調整で計算上は0.6秒くらい。


サンキューホーン回路


サンキューハザード回路 電源とPORはサンキューホーンと共用です


回路作成 基板2枚で二階建て

電源は、この回路図にプラスして、コイルとコンデンサのローパスフィルターをもう一段かませてあります(下の写真)。電源からのノイズで誤動作する(=クラクションが鳴る)のは困るので、ちょっと贅沢にしています。あと、POR(Power On Reset)も十分に取っています。立ち上がり時に誤動作する可能性があるので、電源オンになってもすぐには動かない(トリガーを受け付けないように)ようにしています。


ホーンとハザードの回路基板完成

基板を二階建てに

電源も追加してケースに装着

■ムービー

◆サンキューホーン用タイマー

◆サンキューハザード用タイマー

◆サンキューホーン&ハザード

車に実装

完成して、車に実装→

 

 

【PR】


トップページ | キャンプ場紹介 | キャンプ日誌 | 釣り日誌 | スキー場紹介スキー日誌 | かべ紙 | BLOGプライバシーポリシー
Copyright(C) K's Outdoor, All Rights Reserved.